26년도 티어표 사전조사 👉 바로가기
생산직 부서배치에 대한 고찰 ① 👉 바로가기
범수방과 함께할 광고후원주 찾습니다👉 바로가기
(필독)범수방 통합 설명서 바로가기 👉 바로가기
[정보/후기]카페 우수게시글 이벤트 👉 바로가기
범수방에 커피한잔 후원하기 ☕ 바로가기
선 3줄요약
1. 대한민국의 산업을 지키려면
2. 조선족을
3. 막아야한다
일전, 과정평가형 자격증관련
글을 쓰며 알게된 부분이 있다.
바로, 기능사과정(직업훈련)
그리고 해외동포들의 비자발행이다.
오늘은 조선족들이
대한민국에서 어떻게
입국하고, 정착하며,
어떻게 산업계에 침투해
돈을 벌어나가는지
자세하게 알아보도록 하겠다.

동포의 사전적의미는 위와 같다.
한부모에게 태어났거나
같은 '민족' 을 다정하게 이르는 말이다.
조선족이란,
동포 중 가장 숫자가 많은
'재중동포' 를 이르는 말이며,

법률로 존재하는 재외동포법에서는
대한민국 정부수립 전
국외로 이주한 동포들의
직계비속(자식,손자,증손자 등)을 의미한다.

한국의 피가 흐르던 자들이
1800년대 말 동북의 3성으로 이동하였고
지금은 손자나, 증손자겪이 되는 사람들이
대한민국에서 조선족으로 불리고 있는것이다.

우리 뇌리에 깊게 박힌 조선족의 이미지는
바로 '동포' 가 아닌,
살인, 강도, 범죄자의 이미지가 크다.
김하일, 오원춘, 박춘봉의
끔찍한 살인/시체훼손 으로 인해
이미 한번박힌 이미지는 떼낼수가 없게되었다.

그럴만도 한게, 동포이자
사실 한국인의 3세 4세이긴한데..
대부분 중국국적을 유지하고 있으며
자신들만의 폐쇄성이있는
타운(가리봉 대림)을 만들어 가는
모습은 이미 유명한 사실이다.
이렇게 중국과 한국의 사이에서
유리한 득만보는 상태로 머무는걸보면

한국 사람들은 조선족에 부정적인 이미지를 가질수 밖에 없는것으로 생각된다.

이들이 어떤식으로 한국 산업계에
침투하여 꿀을 빨아가는지
자세하게 알아보도록 하자.

모든사람에게는 국적이란게 주어진다.
국적에따라 나라의 의무를 지켜야 하고
그 나라에서는 자기 국민을 최우선으로
보호할 의무가 있는법이다.

국적은 자기 마음데로 선택할 수가 없다.
태어난 곳, 부모님의 국적 등으로 인해
선택되어지기 때문이다.

하지만, 21세기 세계화시대에선
국가가 허용해주는 일정 기준에 의해서

나라에 머물 권한인
'비자' 를 발급해주고 있다.
자신의 나라에 득이 될 수 있거나
교육, 인구증가, 유치 여러 항목이 있으며
결혼이민이나, 재외동포같은
도의적인 측면에서 발급해주는 비자도 있다.

그렇기에 '비자' 라는건
외국에 살고 있는사람에겐
던파 '피로도' 같은 개념이며,
모두 소모하면 다시 연장하기 전까진
체류할수가 없는 것이다.

그렇기에 한국에 머물고싶은
외국인들은 한국 비자를 연장하기위해
여러가지 방법을 동원하고 있으며
정 방법이 없다면, 불법체류라도 감수하고있는 실정이다.

심지어는 결혼비자를노려
늙고 못생긴 여자과 결혼을 하는 사례도
사회적 문제로 떠올랐었다는 사실...
하지만,
조선족에게는 이런 비자문제가전혀 없다고 보면되는데..
앞서 말했듯, 비자연장이란건
일정의 조건이 맞아야 할 수 있는것인데,

F-4비자란 제외동포 전용 비자로서
조선족들에게 무차별적으로 살포하고 있는 비자이다.
발급 조건은 마래와 같다.

1. 동포일것
부모, 조무모, 증조부모 등
직계비속이 한국국적이거나,
임시정부 수립전 중국으로 넘어간
조선족임을 증명하면 된다.
과거 조선인의 3세 4세 자손들은
중국인에 가까운 그저 조선족들이지
대체 왜 동포로 봐야하는가? 의문이다.

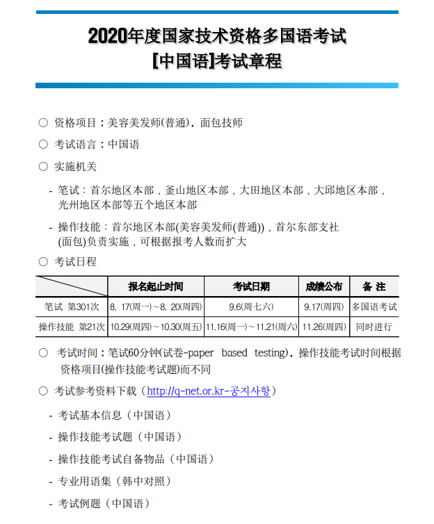
2. 기능사 이상 소지자
먼저 H-2, C-3-8 등 방문비자로 방문 뒤
기능사를 따면 된다고 한다.

정보처리기능사를 필두로
한국어를 몰라도 그냥 합격할수있게
통번역강의까지 해준다고 한다.

심지어 제빵, 미용의 경우
필기시험을 1년에 한번 중국어로내는
어메이징한 일이 대한민국에서 벌어지고 있다.
위 두가지 조건은 사실상
한글을 모르는 조선족들마저도
시험을 합격 시켜주겠다는 의미로 받아들이면 된다.
조선족들이 F-4 비자를 통해
무분별하게 한국에 정착하여
벌어지도 있는 일도 알아보도록 하자.

1. 산업계 하향평준화
조선족들의 F-4비자소지시
제한적인 업종의 근무를 허용했으나,


현재는 그 유권해석을 늘려
철근, 공구리타설, 거푸집, 보일러 등등
수많은 건설업종에서도 기능사만 따면
되는 일자리도 침범하고 있으며,

건설업종 뿐 아니라
반도체, 용접, 서비스, 선박 등
취업사이트에 F4만쳐도 수두룩 하게 나온다.

중국어가 미래라며 중국어를 배워온
한국사람들은 이미 조선족에게
서비스, 번역, 무역 업에서까지
전부 일자리를 뺏기고 있는 상황이다.
중국어과가 괜히 취업이 안되는게 아니란 말이다.

중국에서의 임금에 3배에 달하는
돈을 받을수 있으니
한국 내에서는 노동시장의 교란으로밖에 볼 수가 없다.
2. 의무 없는 권리 = 먹튀
조선족들은 중국 국적 신분이고
대한민국 투표권이 없는 상태이지만,
그에따른 의무도 가지고있지 않다.
물론 군대도 가지 않는다.

하지만, 사회 보장제도에 대해선
외국도 국내에 체류시 받을수가 있다.

대표적으로 건강보험이다.
한때 C형간염 치료제 논란도
이 연장선상에서 있던 먹튀 논란이다.
3. 다문화 혜택, 규제사각지대

조선족들 사이에서 서울 부동산이 인기란다.
특히 구로, 금천 이동네를 기준으로
내국민은 어울리기 힘든 폐쇄성을 유지하기도 한다.

한 술 더떠서
자국(중국)에서 대출을 받으면
국내 부동산 규제로도 막을 수 없어
사고싶어도 대출이 안나와 못사는
한국인들을 비웃기라도 하는냥
조선족들은 매년 부동산 거래 비율을 늘리고 있다.

이미 유명한 다문화 혜택이다
공공분양까지 싹쓸어가고 있다고 한다.

국가통계포털 외국인
체류자격별 현황이다.
왼쪽 하늘색은 F-4비자(조선족)
가운데 영주(귀화)
오른쪽 방문취업 F-2비자
이다.
무엇이 보이는가?
귀화수와 반문취업은 늘지않는데 반해
F-4 무기한 체류자격을 비자만
급격하게 늘어난것을 볼 수 있다.
이말은 결국
위에서 표현한
다문화 혜택,
의무없는 권리,
먹튀,
임금불평등
등으로
양쪽에서 좋은것만 빨아먹는
조선족들이 늘고있다는 말로 해석해도 된다.



이렇게 자국민을 하향평준화시킴을
충분히 인지하고 있음에도,
많은 학원들은 그저 돈을바라보고
기능사, F4 비자장사를 하고있는것이다.
글을쓰면서도 느끼는점은
어쩌다 한국이 이렇게 되었는가?
아직도 고려, 조선때처럼
중국을 모시는 나라인가?
라는 생각이 들게하는 씁쓸한 주제인것같다.
다음 글은
외노자, 한국산업계 침투 2편 - 기술자격증
으로 또한번 열뻗치는 주제를 다뤄보고자 한다.
21.04.20.
관련글 추가
과정평가형자격증으로 '가스' 냉동' '보일러' '위험물' 1년만에 취득 가능하다고?
과정평가형 기사, 산업기사의 핵심 '학원선택'에 대해 알아보자
| 현대자동차 생산직은 '신의직장' 일까? (17) | 2020.11.01 |
|---|---|
| 대한민국 기술계 교란의 주범 '외노자' 에 대해 알아보자 (3) | 2020.09.24 |
| 대기업 생산직 "일이편하면 사람이 힘들다" 과연 사실일까? (4) | 2020.09.05 |
| 색각이상(색약/색맹) 이면 대기업 생산직 못하나요? (5) | 2020.07.11 |
| 대기업 생산직 오지 특집 2 - 당진 철강산업단지 (10) | 2020.05.06 |