26년도 티어표 사전조사 👉 바로가기
생산직 부서배치에 대한 고찰 ① 👉 바로가기
범수방과 함께할 광고후원주 찾습니다👉 바로가기
(필독)범수방 통합 설명서 바로가기 👉 바로가기
[정보/후기]카페 우수게시글 이벤트 👉 바로가기
범수방에 커피한잔 후원하기 ☕ 바로가기
https://gochodae2.tistory.com/49
큐넷 1회 기사시험 연기 발표 [1,2회 통합 시험/수시 2회 실기 미실시]
말도많고 탈도많은 기사시험 연기관련해서 고용노동부의 보도자료가 발표되었다. 기사시험 연기 확정 시험의 주관은 산업인력공단이 아닌 고용노동부이며, 고용노동부의 지침예따라 큐넷은 따를 뿐이다. 마침내..
gochodae2.tistory.com
[최종 공지]
2020 기사 필기/실기 총정리 글
위 링크 클릭
앞서 공지한 데로 기사시험 및 산업기사 시험은
필기시험일은 3.22(일) 에서 4.25(토) 로 바뀐바 있다.
이에 추가적으로 실기일정 및 수시검정이란 전형이 생겼다.
자세하게 알아보자.

1회차 필기가 밀려 1회실기가 취소되거나 밀릴것으로 예상 하였다.
하지만, 당초 예상과 달리 실기시험 1회는 예정데로 진행된다고 한다.

기사시험 1회 시험 필기(4.25) 합격자는 1회 실기에 응시가 불가능하며
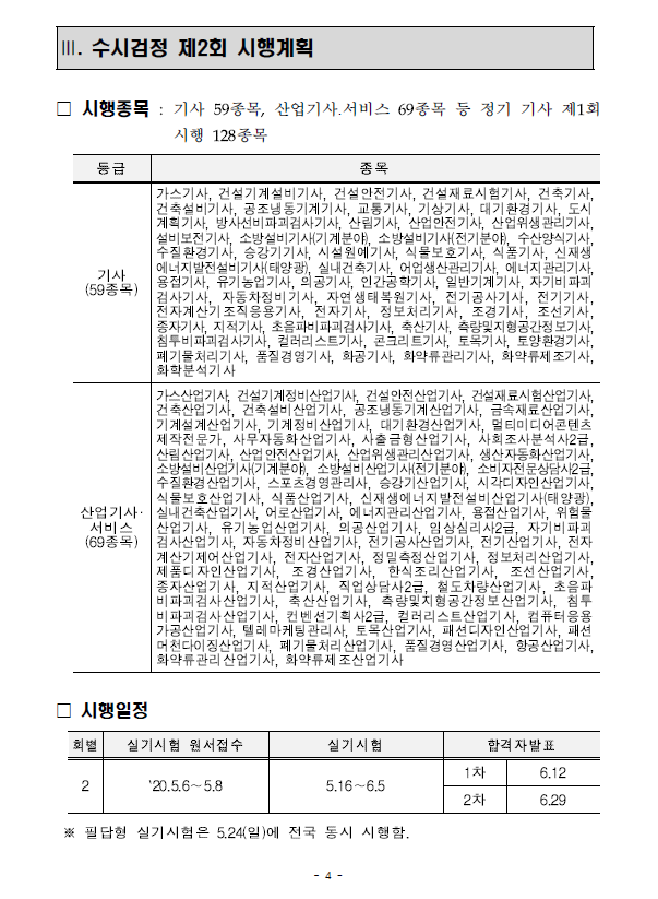
수시검정 2회라는 새로운 검정을 만들어 실기를 볼 수 있게 하겠다는 말이다.
그간 필기를 따놨던 사람은 예정데로 이루어지는
기사 1회 실기(5.9~5.24 사이) 에 응시 가능하다고 한다.

1회 필기 합격자를 위한 수시검정 2회 계획이다.
5.6(수)~5.8(금) 까지 원서 접수를 받으며,
필답협 실기는 24일 전국 동시 시행된다고 한다.
합격자 발표는 6.12(금), 6.29(금) 이라고 한다.
즉, 1회 필기를 따고
실기까지 합격한다면 6월 12일 ~ 29일에 취득할수 있다는 말이다.
마지막으로 정리해보자.
1회 필기 4월 25일 합격자
→ 2회 수시검정(새로생긴 실기 검정, 5월16일~6월5일)에 응시하여
→ 6월 12일, 6월 29일 자격증 최종합격 발표
그간 필기를 따놨던 수험생
→ 1회 실기(예정된 날짜, 5.9~5.24)에 응시하여
→ 6월 12일, 6월 26일 자격증 최종합격 발표
*1회 실기와 2회수시검정은
응시자의 형태에 따라 접수를 달리 받을뿐,
필답형의 경우 5월24일 같은 날 보게된다.
따라서 기존의 안 그대로 필기합격자, 기존 필합자 모두
6월 내 자격증 취득이 가능해졌다.
끝.
범설팅 신청
E - mail - gochodae2@gmail.com
Kakao - open.kakao.com/me/gochodae3
| 2020 기사 산업기사 실기 변경 과목에대해 알아보자. (0) | 2020.03.31 |
|---|---|
| 2020년 기사 1회 필기시험 세부일정 및 시험장 변경 관련 공지 (0) | 2020.03.31 |
| 2020 기사 1회 시험 시행일 확정 공지 (오피셜) (2) | 2020.03.13 |
| 2020년 큐넷 기사 자격증 1회 잠정연기 (오피셜) (0) | 2020.03.09 |
| 대기업 생산직 '비선호' 분야 및 자격증을 알아보자 (54) | 2020.03.03 |